会员登录
|
免费注册
|
忘记密码
|
管理入口
返回主站
|
|
保存桌面
|
手机浏览
|
联系方式
|
购物车
企业会员
第1年
郑州海之源水处理有限公司
聚丙烯酰胺、聚合氯化铝、反渗透阻垢剂
网站首页
企业智能体
大模型
供应产品
个人智能体
知识库
采集文章
客服记录
公司荣誉
公司新闻
应用商店
方案案例
公司新闻
知识问答
资料文档
公司视频
公司相册
公司介绍
荣誉资质
企业智能体
大模型
供应产品
个人智能体
知识库
采集文章
客服记录
公司荣誉
公司新闻
应用商店
方案案例
公司新闻
知识问答
资料文档
公司视频
公司相册
荣誉资质
搜索
新闻中心
暂无新闻
联系方式
请先
登录
或
注册
后查看
站内搜索
企业智能体
大模型
供应产品
个人智能体
知识库
采集文章
客服记录
公司荣誉
公司新闻
应用商店
方案案例
公司新闻
知识问答
资料文档
公司视频
公司相册
荣誉资质
荣誉资质
暂未上传
友情链接
暂无链接
首页
>
供应产品
>
球磨机填料 球硅石衬板 手工 毛面光面 方衬石 海之源水处理
球磨机填料 球硅石衬板 手工 毛面光面 方衬石 海之源水处理
单价
¥
35.00
/ 平方米
对比
询价
暂无
浏览
218
发货
河南省郑州市巩义市
品牌
海之源
品牌
海之源
品名
手工 衬石 球石
比重
2.0吨/立方
过期
长期有效
更新
2025-06-04 11:27
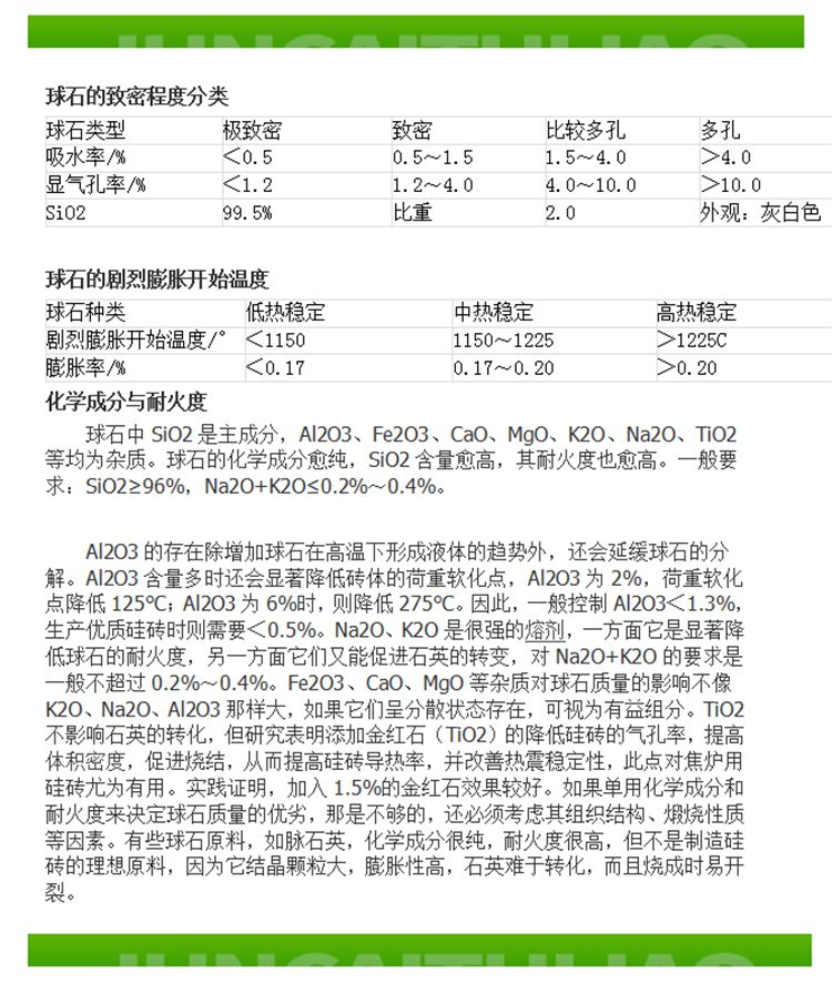
详细信息
©2026 郑州海之源水处理有限公司 版权所有 技术支持:
镝铒智能体平台
访问量:0