会员登录
|
免费注册
|
忘记密码
|
管理入口
返回主站
|
|
保存桌面
|
手机浏览
|
联系方式
|
购物车
企业会员
第1年
浙江自立粉体科技有限公司
板状刚玉 997级氧化铝造粒粉 氧化锆坩埚 高纯超细活性氧化铝粉 氧化铝坩埚 低钠超细活性氧化铝微粉
网站首页
公司新闻
人脉
知识库
客服记录
供应产品
训练发布
企业智能体
大模型
应用商店
公司荣誉
名录
矿业权
招投标
任务
矿业114
求购
个人智能体
方案案例
公司新闻
知识问答
资料文档
公司视频
公司相册
公司介绍
荣誉资质
公司新闻
人脉
知识库
客服记录
供应产品
训练发布
企业智能体
大模型
应用商店
公司荣誉
名录
矿业权
招投标
任务
矿业114
求购
个人智能体
方案案例
公司新闻
知识问答
资料文档
公司视频
公司相册
荣誉资质
搜索
新闻中心
自立高温荣获“中国宝武2024-2025年度全球优秀供应链合作伙伴”称号
国内首个"耐火材料创新联盟"在武汉成立
聚焦耐材前沿技术,赋能耐材应用提升——武钢有限与浙江自立炼钢耐材技术专题交流会圆满举行
低钠板状烧结刚玉—LITAL 99LS
“立飒”煅烧氧化铝微粉根植于中国 服务于全球
商品分类
暂无分类
联系方式
请先
登录
或
注册
后查看
站内搜索
公司新闻
人脉
知识库
客服记录
供应产品
训练发布
企业智能体
大模型
应用商店
公司荣誉
名录
矿业权
招投标
任务
矿业114
求购
个人智能体
方案案例
公司新闻
知识问答
资料文档
公司视频
公司相册
荣誉资质
荣誉资质
暂未上传
友情链接
暂无链接
首页
>
方案案例
>
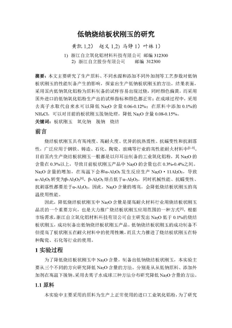
低钠烧结板状刚玉的研究
方案案例
低钠烧结板状刚玉的研究
2025-11-15
IP属地 未知
1
©2026 浙江自立粉体科技有限公司 版权所有 技术支持:
飞矿AI
访问量:70