一、背景
随着锂离子电池技术的快速发展,电极材料的性能成为影响电池综合性能的关键因素。极片作为电极的重要组成部分,其柔韧性直接影响电池的循环稳定性和安全性。因此,对极片柔韧性的测试和评估至关重要。
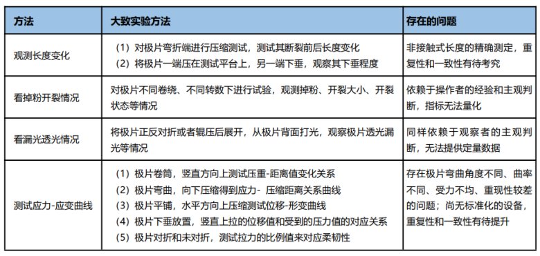
目前,电池极片柔韧性的测试方法多种多样,不同的厂家可能会根据自己的产品特点和测试需求采用不同的方法。以下是一些常见的电池极片柔韧性测试方法:
图1.当前电池极片柔韧性的测试方法

目前,电池极片柔韧性的测试方法多种多样。大多数方法还是关注极片在受到外力作用下的变形和断裂行为,因此测试应力-应变曲线的方法还是相对直接、高效,被广泛认可的。但是这一块的测试尚无标准化的设备和测试方法支持,仍然有较多厂家采用人工方法进行相关测试,其测试误差大、一致性差,能得到的信息比较有限。
二、极片柔韧性测试方案
为了将柔韧性测试标准化,元能科技开发了一款新型的极片柔韧性测试设备BEF1000(图2),满足区分不同极片柔韧性的要求。该设备沿用极片应力-应变曲线的基本测试方法,即将极片特定角度弯曲后固定在测试装置上,然后通过施加位移来使极片发生形变,测量极片在不同形变程度下的应力和应变(压力-位移),评估极片柔韧性。

图2.元能科技BEF1000及其3大功能特点
另外,BEF1000创新性地实现了3大功能特点:
(1)整机实现精准的位移控制和测量,外加高精度压力传感器实时采集极片受到的压力;支持匀速施压或循环往返施压等测试模式。
(2)整个测试机构可以90°翻转,满足测试人员对极片水平施压(横向)以及垂直施压(纵向)的测试要求,适用不同场景。
(3)极片可离线夹持后,再安装进测试机构中进行测试;如极片直接在测试位夹持时易造成极片扭曲及错位,且操作不便。
三、极片柔韧性测试案例
1、不同三元正极极片
我们选取相同材料不同压实密度的三元正极极片和纯箔材:大压密、小压密、纯箔材,评估它们的柔韧性情况。我们将3种极片分别裁切成多张3*4cm尺寸的小极片进行测试(平行测试),采用匀速下压的模式,速率0.2mm/s。平行测试结果较为一致,因此我们选取其中单次测试的数据作压力-位移曲线图,并对应求得曲线的一阶导数图(图3)。注:3种极片的压力-位移曲线图、一阶导数图采用一致的横纵坐标,为了方便比较,图中省略了横、纵坐标具体数值)

图3.不同三元极片和纯箔材的压力-位移曲线图及一阶导数图
对比发现,不同极片的压力-位移曲线的形状和规律不同。大压密极片断裂点对应的应力值p1小于小压密极片断裂点应力值p2,且压缩位移d1
2、不同压实密度LFP极片
同样的,我们也选取了不同压实密度LFP极片裁切成3*4cm尺寸的小极片进行测试(平行测试),采用匀速下压的模式,速率0.2mm/s。平行测试结果较为一致,因此我们选取其中单次测试的数据作压力-位移曲线图(图4)。

图4.不同压实密度LFP极片的压力-位移曲线图及断裂功的计算
结果表明,压实密度越大的极片,对应的断裂点应力值、压缩位移越小;观察从零点到断裂的这一段曲线,可以看出压实密度越大的极片,对应的斜率也略大,即在相同的应力下,应变略小一些。从零点开始加载到断裂点所吸收的能量,可以通过压力-位移曲线下的面积来计算。它反映了极片在断裂前所经历的总能量输入,即极片的断裂功。从图4中表格可以看到,2.50cc的极片断裂功最小。综合上述分析,我们可以得知,柔韧性上:2.30cc>2.42cc>2.50cc。
四、更多信息说明
元能科技新型的极片柔韧性测试设备BEF1000,可以实现实时检测电池极片弯曲夹持时压力与压缩位移的对应曲线来评估电池极片的柔韧性,以满足区分不同极片柔韧性的要求。欢迎锂电行业有相关需求的研发人员送样测试。(寄样请添加微信:18059877081)
1 测试对象:不同材料、不同结构、不同制备工艺的各种正负极极片。
2 所需极片量:5张极片,每张不小于10*10cm。
3 应用场景:材料企业、电芯企业的材料研发部门、品控部门、高校做材料开发的课题组等,可用于材料设计、质量控制、工艺优化、性能评估等方面。
五、往期推荐
[1] 走进电化学 | 电化学研究的秘密武器—三电极体系
[2] 固态电池检测综合解决方案
[3] 一种快速预估电芯寿命衰减的方法-析锂与膨胀
[4] 走进电化学 | 揭秘循环伏安法的神奇世界
