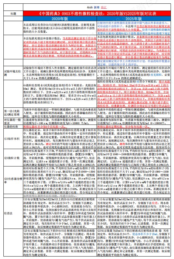
一、0903 不溶性微粒检查法对比表



二、胤煌科技显微计数法不溶性微粒分析仪的技术优势与新版药典的适配性
胤煌科技研发的显微计数法不溶性微粒分析仪可以满足2025新版药典需求



全滤膜自动扫描测试,颗粒自动计数,保护眼睛,减少人为操作误差;
内置CP0903/USP788/789/EP2.9.19等多项国际标准模版,自动出具符合各国药典相关法规检测报告;
专利AI分类软件,可以识别金属、纤维、玻璃、胶塞等颗粒,溯源不溶性微粒,提高产品质量;
超分辨算法、专利超景深功能、AI智能算法等技术运用,有效确保测试数据准确性;
真正符合21CFR Part11及GMP对数据完整性的要求,支持审计追踪、多级权限分级等功能。

三、胤煌科技显微计数法不溶性微粒分析仪的在医药行业应用场景
1. 注射剂质量控制
对黏度太高、容易产生气泡、乳剂、混悬剂、佐剂疫苗等光阻法不适用的剂型,胤煌科技显微计数法不溶性微粒仪可精准检测微粒数量与形貌,避免因假性颗粒(如气泡、硅油)导致的误判。AI分类软件还可以对微粒进行分类,找到微粒可能的来源,从而为解决微粒问题提供方向。
2. 医疗器械微粒污染控制
依据GB8368-2018/ISO1135-4,对一次性输液器、注射器等医疗器械洗脱液进行全滤膜分析,识别硅油团聚物等非风险颗粒,降低误检率。
25版药典与20版药典0903章节的对比变化发现显微计数法在制药与医疗器械领域有了更为广泛的应用。胤煌科技显微计数法不溶性微粒分析仪设备通过标准化、自动化操作流程与数据化管理,用户可高效满足法规要求,同时为工艺优化与质量提升提供科学依据,为企业提供方便、快捷、准确的服务。
