一、煤气热值在线监测系统的关键作用与实践
作为能源消耗高密集型行业,钢铁行业是制造业31个门类中碳排放量的大户,占全国碳排放总量15%左右,是国家“双碳”政策的重点监管对象。2024年5月27日,国家发展改革委等部门制定了《钢铁行业节能降碳专项行动计划》,该计划明确提出:要积极推进副产煤气利用,推广燃气—蒸汽联合循环等发电技术,支持开展轧钢加热炉煤气反吹、转炉底吹二氧化碳炼钢等应用。对于大型钢铁企业来讲,要在副产煤气回收利用上进行优化,生产降本增效,煤气热值分析无疑是关键一环。
在钢铁行业,各种炉窑(包括加热炉、焦炉、点火炉、气烧石灰窑等)中都会用到煤气,通过对煤气的燃烧来加热炉窑中的钢件或矿料。焦炉煤气、高炉煤气、转炉煤气、天然气既可单独作为煤气气源也可混合作为煤气气源。这些煤气由于其组成成分及含量差异,具有不同的热值、华白指数以及燃烧空气需要量。热值反映了煤气的能量含量,而华白指数则更关注煤气在特定燃烧系统中的互换性和燃烧特性,跟煤气热值和比重紧密相关。此外,控制燃烧空气需要量能够最大限度减少通入空气引起的能量浪费,并且过量的空气会导致金属表面氧化,影响产品品质。
CV(热值,kcal/m³) | SAR(燃烧空气需要量) | |
焦炉煤气 | 4000 | 4 |
高炉煤气 | 750 | 0.6 |
转炉煤气 | 2000 | 1.6 |
天然气 | 9000 | 10 |
表1 典型煤气热值
为了使这些钢件或矿料达到预期的温度,各生产单位均需制定一套与其特定工况相适应的加热制度。然而,这一加热制度的执行效果在很大程度上依赖于煤气热值的稳定性。因此,在钢铁生产过程中部署先进的煤气热值在线监测系统显得尤为关键。该系统能够实时且迅速地测定煤气的热值、华白指数、比重以及燃烧空气指数等核心参数。通过这些监测数据,能够指导操作人员精确调节各烧嘴及各温度控制分区的空燃比、长短火焰控制;大幅提高煤气燃烧效率和利用率。同时,各烧嘴及分区的空燃比的精确控制也可降低NOX等污染物的生成量,符合现下节能减排及环境保护的实际要求。

应用场景
二、“成分分析法”和“燃烧法”分析比较
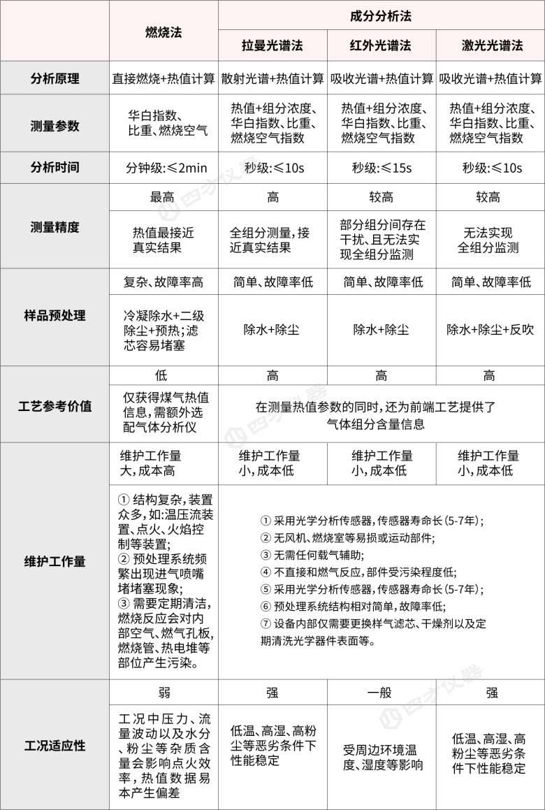
目前煤气热值分析方法分为燃烧法和分析法两大类。燃烧法,是通过燃烧来测定燃气热值,燃气进人燃烧室燃烧,通过检测燃烧后气体的温度结合比重单元测得的流量密度,求得华白指数,最后再计算出热值。成分分析法,是通过气体分析仪器先检测出燃气中各组分的体积浓度,然后利用这些组分气体的已知气体摩尔组成,计算出煤气热值、华白指数、比重等关键参数。目前钢铁行业常用红外光谱、半导体激光光谱以及激光拉曼光谱等光学分析设备进行煤气成分分析以及热值计算。

表2 四种技术对比
由表2可知,光学分析法对比燃烧技术,在样品预处理系统、环境适应性、维护工作量等方面具有明显优势,且能够同时测量煤气组分和热值数据,对工艺优化指导意义更大。而燃烧法设备虽然测量结果最接近真实值,但是整体结构相对复杂、预处理系统故障率高,维护工作量大,仅有热值数据对工艺指导意义弱,且本身检测方式也存在安全生产管理的潜在风险。此外,如今市场上成分分析法检测热值已经是主流技术:除了尤尼、赫伯等几家一直做燃烧式热值仪的厂家外,国内外一线分析仪厂家艾默生、梅特勒托利多、ABB、赛默飞、西门子、约克、西克、岛津、理研、E+H、Bruker、川仪、聚光、四方、雪迪龙等对于煤气品质的检测,均是以成分检测为主,鲜有向燃烧检测方向发展。综合来看,光学成分分析法可作为煤气热值计量的优选方法。
三、四方仪器推出光谱法热值分析解决方案
四方光电(武汉)仪器有限公司(以下简称“四方仪器”)凭借其先进的核心气体传感器技术和数十年工业过程在线监测设备开发经验,四方仪器推出了一套专为钢铁行业设计的光谱法热值分析解决方案。该方案采用行业领先的光学成分法分析原理,结合激光拉曼光谱、红外光谱和半导体激光光谱等多种光学技术,实现了对煤气成分和热值的同步监测,助力钢铁企业精确控制工艺流程,提升生产效率,确保生产过程的安全性,并为钢铁行业的生产决策提供坚实的数据支持和可靠依据。

解决方案
