回转炉和回转窑在工业设备领域常被提及,二者既有相似性,又在设备结构、应用场景等方面存在明显差异。以下从多个维度对比分析它们的区别:
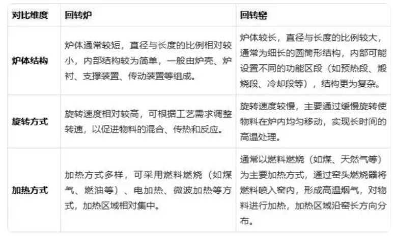
一、设备结构与工作原理

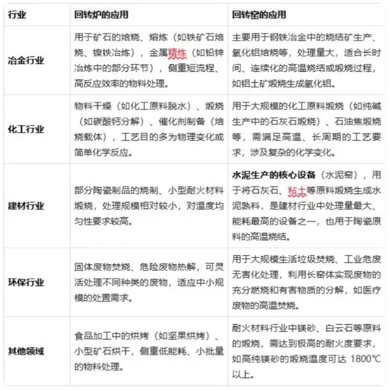
二、应用场景与工艺目的

三、处理物料与工艺特点
回转炉:
处理物料范围较广,包括颗粒状、粉末状、块状物料,以及浆状、糊状物料(如污泥干燥)。其工艺特点是反应速度快、温度调节灵活、设备占地面积小,适合需要快速加热、短时反应的场景,如实验室小型试验或工业生产中的中间环节。
回转窑:
主要处理颗粒状、块状物料(如矿石、水泥原料),物料在窑内停留时间长(可达数小时),工艺特点是处理量大、连续化生产、高温氛围稳定,适合需要长时间高温煅烧、烧结的大规模生产,如水泥熟料的制备需在 1450℃左右的高温下煅烧数小时。
四、能耗与设备规模
回转炉:
设备规模相对较小,能耗较低,适合中小批量生产,单位能耗(如每吨物料的能耗)较高,但因处理量小,总能耗可控。
回转窑:
多为大型设备,直径可达数米,长度可达数十米甚至上百米(如水泥窑长度可达 100 米以上),处理量可达数千吨 / 天,单位能耗较低,但总能耗巨大,是工业领域的高耗能设备之一。
五、总结:核心区别与联系
核心区别:
回转炉以 “灵活高效” 为特点,适用于中小规模、短流程的物料处理;回转窑以 “大规模、长周期、高温稳定” 为特点,是建材、冶金等行业的支柱设备。
联系:
二者均为旋转式高温设备,工作原理基于物料与热源的动态接触,部分场景下可交叉使用(如小型回转窑可用于类似回转炉的工艺),但整体应用场景差异显著。
通过以上对比,可根据具体的工艺需求(如处理量、温度要求、反应时间等)选择合适的设备。
