1、超细粉体的特征
超细粉体有许多特征,主要如下:
①比表面积大;
②熔点低;
③磁性强;
④活性好;
⑤光吸收好;
⑥热导性能好。
2、超细粉体的用途
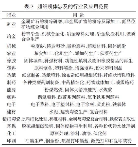
超细粉体工业是多学科的组合,超细粉体几乎应用于国民经济的所有部门,表2 列出了超细粉体涉及的行业及应用范围。

|
站内搜索
|
方案案例 超细粉体的特征和用途
2025-11-15IP属地 未知1
1、超细粉体的特征 超细粉体有许多特征,主要如下: ①比表面积大; ②熔点低; ③磁性强; ④活性好; ⑤光吸收好; ⑥热导性能好。 2、超细粉体的用途 超细粉体工业是多学科的组合,超细粉体几乎应用于国民经济的所有部门,表2 列出了超细粉体涉及的行业及应用范围。
|