一. 研究背景

本公司多年来一直致力于陶瓷膜行业的深耕,陶瓷膜也广泛应用到制药,化工,生物发酵,合成,食品饮料,新材料,水产养殖等行业。陶瓷膜的操作压力在 1-3公斤,转速在300-500转每分钟。一般陶瓷膜浓缩后固含量在70%左右。
经过多年烧结陶瓷膜的经验总结,本公司又研发了一款超级不锈钢材质的膜片,那就是钛材质,由于不锈钢材质的超强硬度和轻重量特性,运行压力提升到5-10公斤,转速1000转每分钟甚至更高。优势就是浓缩固含量更高,更不容易堵膜,更加稳定。


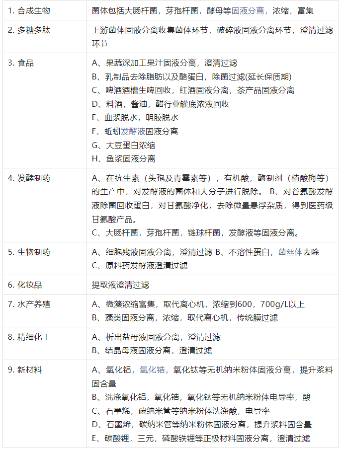
二. 应用范围(可旋转钛材质固液分离膜设备应用)
AKN固液分离膜过滤设备可广泛应用于合成生物、食品、多糖多肽、发酵制药、生物制药、水产养殖、精细化工、新材料等行业。

三. 可旋转钛材质纳米固液分离膜设备详细介绍
下面隆重推出膜中心的自主研发新产品,旋转固液分离膜设备,主要解决传统膜设备存在的各种问题。

A. 新型固液分离膜设备优势
膜通量不受进料固含量影响,连续稳定过滤时间长,意味着效率高,收率高。
不堵膜、通量不下降,过滤效率稳定
旋转膜过滤,可有效防止滤膜的堵塞,浓缩物固含量可以达到80以上,花生酱状态,没有流动性。
寿命长,清洗不频繁,因为不容易堵膜。寿命10年。材料为无机材料。
双面过滤,清液也是双面清洗,清洗效率非常非常高。陶瓷膜清洗就是一面,解决不了根本问题。
B. 分离原理

它是由通过一根可旋转的中空轴,带动固定于轴上的碟片转动。将若干过滤碟片安装于一根空心轴上,相互间通过密封圈密封,可以进行高速旋转,转速为500-1000转/分。整体置于一个膜壳容器内, 便构成膜组件。

起分离作用的核心元件,外观为圆盘碟片形,碟片包括分离的两面膜层,内部设有导流槽,与中空轴相连,过滤时液体从外侧向内侧渗透进导流槽,然后走中空轴流出。浓缩液也就是固体残渣被膜100%截留,流不进中空轴,返回原料罐或者留在膜组件内部。

C. 工艺流程

在泵和压力(2-3kg)的作用下,将高粘度,高浓度物料打进膜组件做高速旋转运动,液体以切线方式,在压力作用下穿过膜孔,通过中空轴流出。而浓缩物(固形物)返回原料罐,不在膜表面停留。膜通量不衰退,受料液浓度影响小,保证连续稳定过滤。可有效防止滤膜的堵塞,确保过滤的正常进行。
由于膜片高速旋转,并且不断冲刷膜片表面,防止固形物停留 在膜盘表面,从而有效的防止了膜表面污堵,从而起到浓缩作用。
效率非常高因为膜片上下两个工作面,增加过滤效率。
四. 设备选型
A. 小试设备:
设备涵盖小试,中试,大生产等非标定制交钥匙设备,根据甲方参数进行非标设计。

B. 中试设备:

C. 生产设备:

