会员登录
|
免费注册
|
忘记密码
|
管理入口
返回主站
|
|
保存桌面
|
手机浏览
|
联系方式
|
购物车
企业会员
第1年
广西贺州市科隆粉体有限公司
碳酸钙 重质碳酸钙
网站首页
公司新闻
人脉
知识库
客服记录
供应产品
训练发布
企业智能体
大模型
应用商店
公司荣誉
名录
矿业权
招投标
任务
矿业114
求购
个人智能体
方案案例
公司新闻
知识问答
资料文档
公司视频
公司相册
公司介绍
荣誉资质
公司新闻
人脉
知识库
客服记录
供应产品
训练发布
企业智能体
大模型
应用商店
公司荣誉
名录
矿业权
招投标
任务
矿业114
求购
个人智能体
方案案例
公司新闻
知识问答
资料文档
公司视频
公司相册
荣誉资质
搜索
新闻分类
暂无分类
联系方式
请先
登录
或
注册
后查看
站内搜索
公司新闻
人脉
知识库
客服记录
供应产品
训练发布
企业智能体
大模型
应用商店
公司荣誉
名录
矿业权
招投标
任务
矿业114
求购
个人智能体
方案案例
公司新闻
知识问答
资料文档
公司视频
公司相册
荣誉资质
荣誉资质
暂未上传
友情链接
暂无链接
首页
>
公司新闻
>
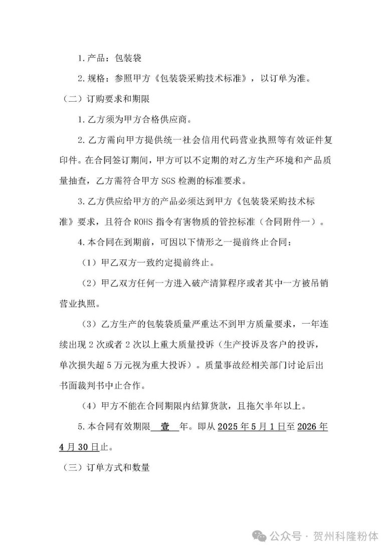
广西贺州市科隆粉体有限公司编织包装袋公开采购项目招标
公司新闻
广西贺州市科隆粉体有限公司编织包装袋公开采购项目招标
2025-11-15
IP属地 未知
0
©2026 广西贺州市科隆粉体有限公司 版权所有 技术支持:
飞矿AI
访问量:0