会员登录
|
免费注册
|
忘记密码
|
管理入口
返回主站
|
|
保存桌面
|
手机浏览
|
联系方式
|
购物车
企业会员
第1年
深圳市鑫精工平衡机有限公司
动平衡机、动平衡解决方案、动平衡检测、动平衡加工
网站首页
训练发布
名录
矿业权
招投标
任务
矿业114
求购
公司荣誉
供应产品
个人智能体
采集文章
企业智能体
公司新闻
客服记录
知识库
大模型
应用商店
方案案例
公司新闻
知识问答
资料文档
公司视频
公司相册
公司介绍
荣誉资质
训练发布
名录
矿业权
招投标
任务
矿业114
求购
公司荣誉
供应产品
个人智能体
采集文章
企业智能体
公司新闻
客服记录
知识库
大模型
应用商店
方案案例
公司新闻
知识问答
资料文档
公司视频
公司相册
荣誉资质
搜索
新闻中心
暂无新闻
联系方式
请先
登录
或
注册
后查看
站内搜索
训练发布
名录
矿业权
招投标
任务
矿业114
求购
公司荣誉
供应产品
个人智能体
采集文章
企业智能体
公司新闻
客服记录
知识库
大模型
应用商店
方案案例
公司新闻
知识问答
资料文档
公司视频
公司相册
荣誉资质
荣誉资质
暂未上传
友情链接
暂无链接
首页
>
供应产品
>
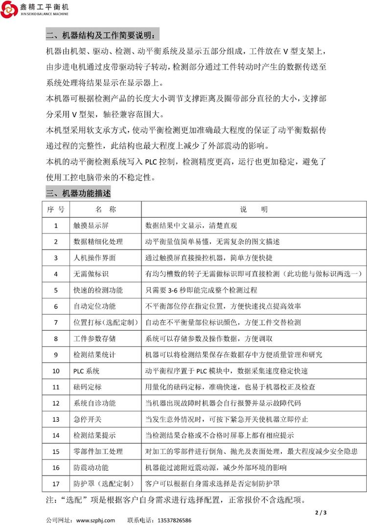
鑫精工航模无刷电机马达双出轴外转子动平衡机
鑫精工航模无刷电机马达双出轴外转子动平衡机
单价
¥
41000.00
/ 台
对比
询价
暂无
浏览
244
发货
广东省深圳市龙岗区
库存
14台
品牌
鑫精工
是否支持加工定制
是
是否进口
否
不平衡量减少率
95%
过期
长期有效
更新
2025-06-04 11:27
详细信息
©2026 深圳市鑫精工平衡机有限公司 版权所有 技术支持:
飞矿AI
访问量:33