扫描电镜论文赏析
论文标题:
The transcription factor PtoMYB142 enhances drought tolerance in Populus tomentosa by regulating gibberellin catabolism(PtoMYB142 通过调控赤霉素代谢增强杨树抗旱性的研究)
使用仪器:飞纳台式扫描电镜
发表期刊:the Plant Journal

因全球变暖增大了树木因干旱而死亡的生态压力,推动着树木节水策略的演变。尽管植物激素与对缺水的形态适应有关,但木本植物中这些过程的分子机制仍不清楚。本篇文章中报道了 PtoMYB142 在毛白杨中的过表达导致矮化表型,叶细胞大小、导管的导腔面积和茎木质部导管密度减小,导致抗旱性显著增强。文中使用飞纳台式扫描电镜对各株系的叶片进行观测,结果发现细胞大小确实存在显著差异。本篇文章研究为树木抗旱性的分子机制提供了见解,有可能为增强树木抗旱性提供新的转基因策略。
PtoMYB142 通过直接结合干旱胁迫诱导的 PtoGA2ox4,aGA-氧化酶基因的启动子来调节赤霉素(GAs)解代谢。相反,CRISPR/Cas9 系统敲除 PtoMYB142 会降低抗旱性。结果表明,在干旱胁迫下,叶片尺寸和导管管腔面积的减小以及荆糠密度的增加提高了叶片相对含水量和茎秆水势。此外,外源 GA3 的应用挽救了 PtoMYB142 表达植株的 GA 缺陷表型,并逆转了其抗旱性。通过抑制 PtoGA2ox4 的表达,抑制了 PtoMYB142 表达杨树 GA 缺陷特性的表现,以及赋予的抗旱性。

有趣的是PtoMYB142-0E株系的叶面积(从第2片到第7片叶)明显小于WT,而PtoMYB142Cas9 株系的叶面积更大(图 1a.b)。扫描电子显微镜(SEM)分析显示,与WT 相比PtoMYB142-0E 和 PtoMYB142-Cas9 系之间的叶细胞大小存在显着差异(图 1c,d)PtoMYB142-OE 系的近轴和近轴表皮细胞面积均显着减少,但相对于WT,PtoMYB142-Cas9 系的表皮细胞面积扩大(图1e,f)。这些结果表明,PtoMYB142 在干旱胁迫下叶片发育中起着至关重要的作用。

用甲苯胺蓝染色横截面,显示与 WT 相比,PtoMYB142-OE 系的次生木质部发育受到显着抑制,因为减弱的木质部细胞层和茎中木质部占有率降低(图2a-c)。相反,PtoMYB142-Cas9 品系显示出增加的木质部细胞层和更大的茎中的木质部占有率(图2a-c)。尽管在 PtoMYB142-OE 系中木质部发育受到抑制,但其导管密度明显高于 WT,导管管腔面积显著减少(图2d-g)。相比之下,在 PtoMYB142-Cas9 系的茎木质部中观察到导管密度降低和导管管腔增大(图2d-g)。总之,Pto-MYB142 可能在调节杨树叶茎形态发育中发挥作用,以增强其对水分胁迫的适应。

结果表明,PtoMYB142 过表达抑制了转基因杨树植株的生长,而敲除该基因导致相反的表型。定量分析表明,与 3 个月龄的 WT 植株相比,PtoMYB142 过表达(PtoMYB142-OE)植株的株高降低了 36-42%,PtoMYB142-Cas9 品系的植株高度增加了 26-30%。此外,PtoMYB142-OE 杨树的茎直径减少了 23-30%,PtoMYB142-Cas9 植株的茎直径增加了15-22%。此外,与 WT 相比,PtoMYB142 的过表达导致节间较短,而该基因的敲除导致节间较长。综上所述,这些发现表明 PtoMYB142 负向调控杨树的空中生长。
文章研究了 PtoMYB142 在调控杨树次生生长和耐旱性中的作用。结果表明,PtoMYB142 调节转基因植株的 GA 生物合成,降低转基因植株的 GA 水平,增强表型可塑性,提高耐旱性。研究结果表明,PtoMYB142 通过直接激活 PtoGA2ox4 的转录来积极调节耐旱性,PtoGA2ox4 是一种编码 GA 分解代谢酶的基因。结果,转基因植物在缺水时改变了叶和茎的次生维管发育。这些发现为 PtoMYB142 通过调节 GA 水平参与杨树抗旱性的分子机制提供了新的思路。

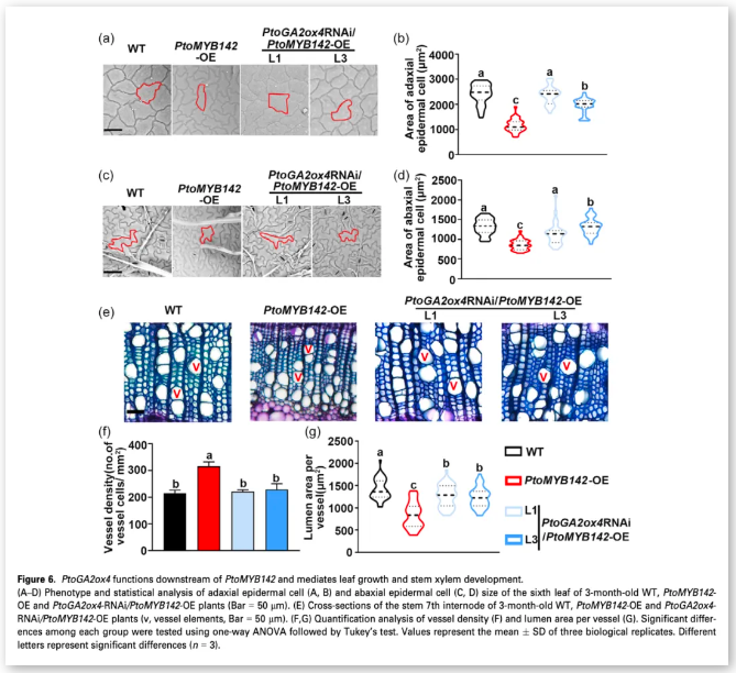
文章中设计了一种功能互补实验,通过对PtoMYB142-OE 植株进行基于 RNA 干扰(RNAi)的敲低 PtoGA2ox4。转基因和 WT 植株的表型分析表明,敲低 PtoGA2ox4 表达可以挽救 PtoMYB142 过表达引起的 GA 缺陷表型,包括植株高度和茎粗(图S13)。转基因 PtoGA2ox4RNAi / PtoMY-B142-OE 植株的毛皮、叶片大小(图S14)以及近轴和远轴表皮细胞大小几乎恢复到 WT 植株的毛皮大小(图6a-d)。同时,茎中每条导管的导管密度和导管管腔面积也几乎恢复到 WT 水平(图6e-g)。

通过控制 WT、PtoMYB142-OE和 PtoGA2ox4RNAi / PtoMYB142-OE 植株的土壤相对含水量(RWC)进行干旱试验。结果表明,WT 和 PtoGA2ox4RNAi / PtoMYB142-OE 株系对缺水条件的敏感性高于 PtoMYB142-OE 株系(图7a-c)。叶片相对含水量(图7d)、茎水势(图7e)和株高(图7f)的定量测量证实,PtoGA2ox4 可以阻断 PtoMYB142 介导的抗旱性。总之,这些 发现表明,PtoMYB142-OE 和 PtoGA2ox4 依赖性调控在干旱条件下的叶片生长和茎木质部发育中起着至关重要的作用。

总体而言,我们的研究强调了 Pto-MYB142 在调控杨树植物结构和耐旱性中的关键作用,并提供了对植物生长与干旱响应之间串扰的分子机制的见解(图8)。我们的 研究结果表明,PtoMYB142 的过表达可能是提高杨树植株抗旱性的一种有前途的策略。
欢迎您随时联系我们获取更多产品详情和应用案例
