会员登录
|
免费注册
|
忘记密码
|
管理入口
返回主站
|
|
保存桌面
|
手机浏览
|
联系方式
|
购物车
企业会员
第1年
东南科仪
Brookfield博勒飞 DV2Plus 旋转粘度计 PRIMIX 高速分散机HOMOGENIZING DISPER Model 2.5(5L) PRIMIX 超高速多功能搅拌机LBX TYPE R
网站首页
训练发布
名录
矿业权
招投标
任务
矿业114
求购
公司荣誉
供应产品
个人智能体
采集文章
企业智能体
公司新闻
客服记录
知识库
大模型
应用商店
方案案例
公司新闻
知识问答
资料文档
公司视频
公司相册
公司介绍
荣誉资质
训练发布
名录
矿业权
招投标
任务
矿业114
求购
公司荣誉
供应产品
个人智能体
采集文章
企业智能体
公司新闻
客服记录
知识库
大模型
应用商店
方案案例
公司新闻
知识问答
资料文档
公司视频
公司相册
荣誉资质
搜索
新闻中心
老化技术速递 | 温度控制两个传感器比一个更好
相约广州 | 东南科仪邀您参加2025全国高分子学术论文系列报告会
相约广州 | 东南科仪邀您参加2025(第三届)SIC创新原料展暨第七届超级配方师大赛颁奖晚宴
ATLAS发布升级版 SUNTEST®仪器
ATLAS发布升级版 SUNTEST®仪器
联系方式
请先
登录
或
注册
后查看
站内搜索
训练发布
名录
矿业权
招投标
任务
矿业114
求购
公司荣誉
供应产品
个人智能体
采集文章
企业智能体
公司新闻
客服记录
知识库
大模型
应用商店
方案案例
公司新闻
知识问答
资料文档
公司视频
公司相册
荣誉资质
荣誉资质
暂未上传
友情链接
暂无链接
首页
>
方案案例
>
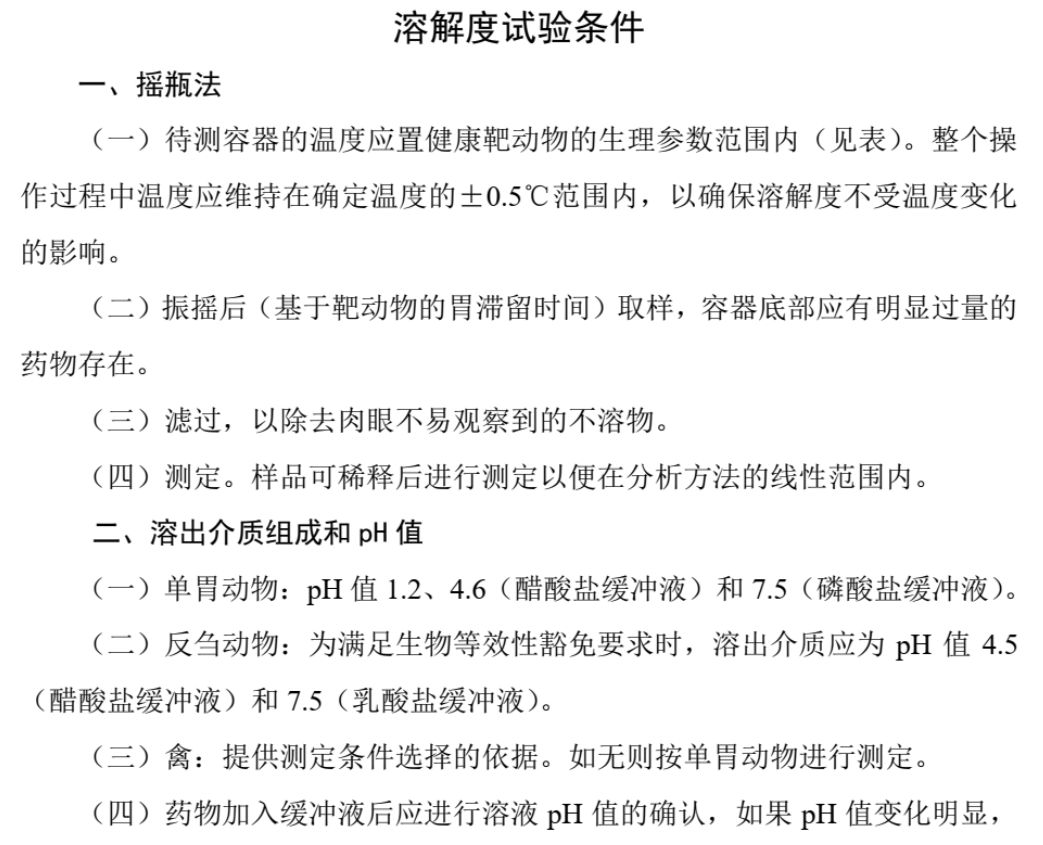
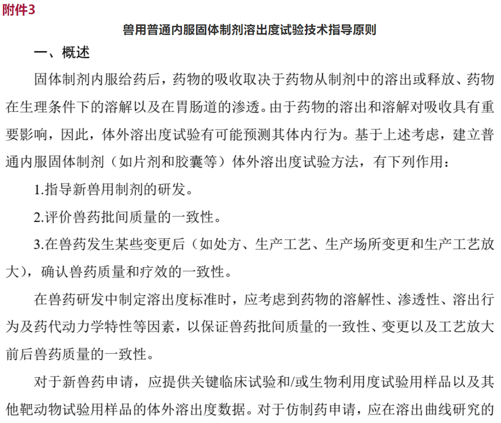
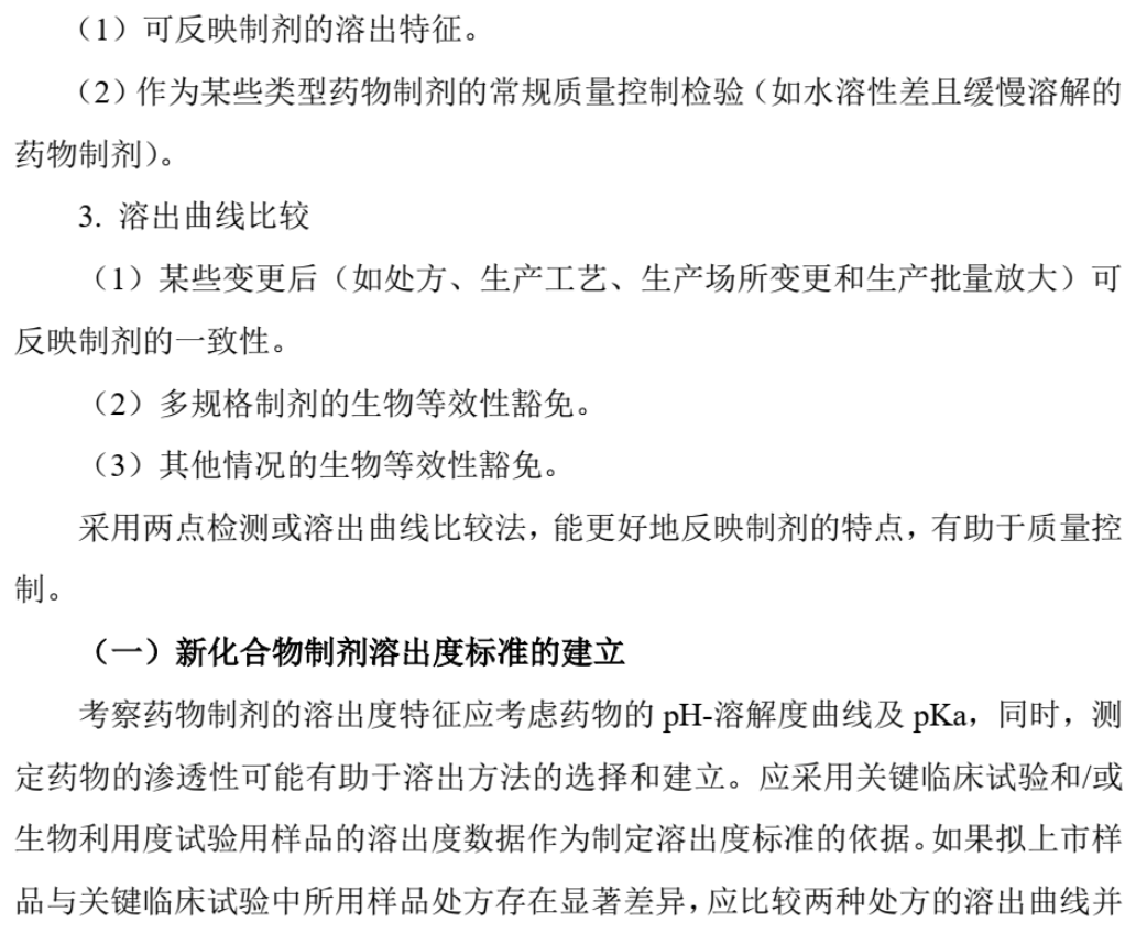
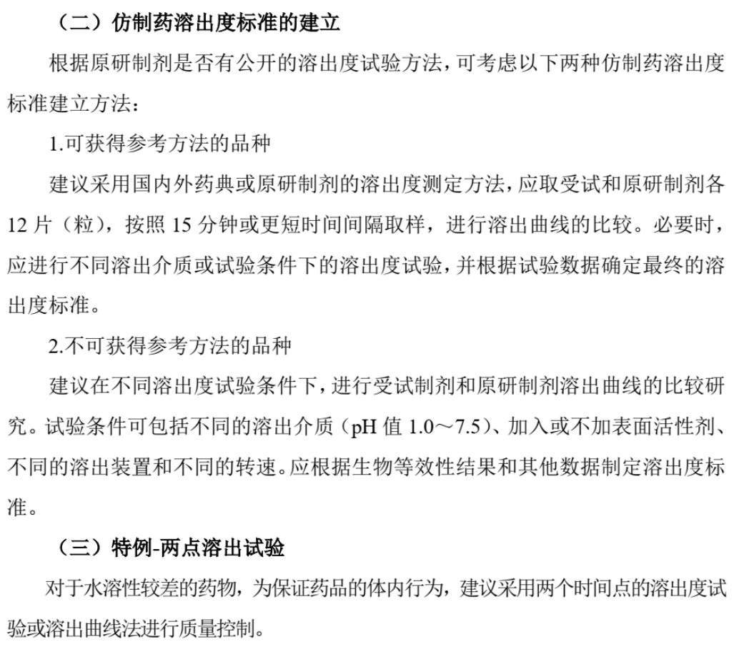
兽用普通内服固体制剂溶出度试验技术指导原则(2023年1月1日起执行)
方案案例
兽用普通内服固体制剂溶出度试验技术指导原则(2023年1月1日起执行)
2025-11-15
IP属地 未知
0
©2026 东南科仪 版权所有 技术支持:
飞矿AI
访问量:1