实验型高精度气流分级机组 TFJ-10系列
基本原理: 气流分级机是一种气流分级设备,分级机与 旋风分离器、除尘器、引风机组成一套分级系统。 物料在风机抽力作用下由分级机入料口随上升 气流高速运动至分级区,在高速旋转的分级涡轮 产生的强大离心力作用下,使粗细物料分离,符 合粒径要求的细颗粒通过分级轮叶片间隙进入 旋风分离器或除尘器收集,粗颗粒夹带部分细颗 粒撞壁后速度消失,沿筒壁下降至二次风口处, 经二次风的强烈淘洗作用,使粗细颗粒分离,细 颗粒上升至分级区二次分级,粗颗粒下降至卸料 口处排出。 | 工作原理示意图:
|
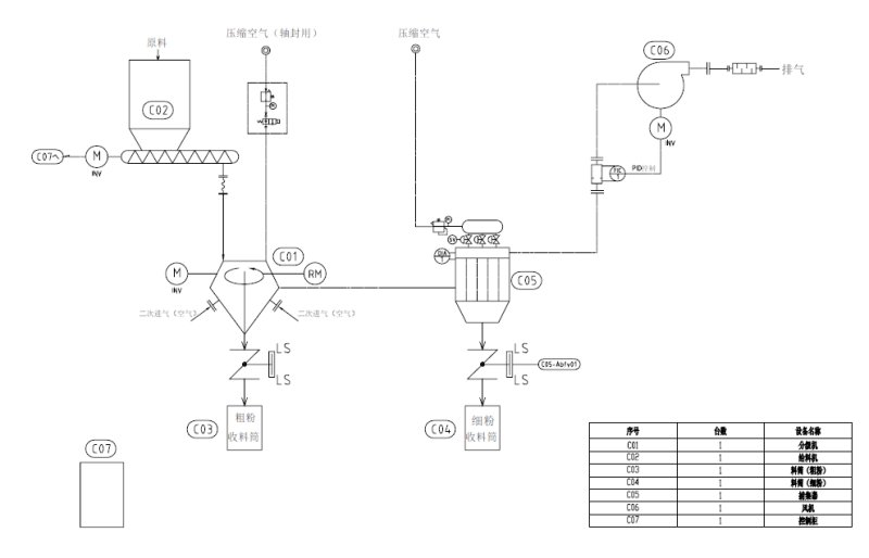
标准流程图
|
特点:
① 研究/开发阶段使用,设备整体都小型紧凑一体化设计
② 通过调节转子的转速以及空气流量,可以满足较宽广范围内分级点设置的可能
③ 通过试验机型的选型,可以应用到放大选型
④ 易分解,清扫清洗,适用于实验室高频率的更换要求
技术参数:
螺杆加料机 | 加料范围:1-5kg/hr,自洁螺杆, |
料仓容积:3L | |
0.55kw减速电机,380V | |
接粉部为SUS304材质 | |
分级机 | 型号:TFJ10 |
分级点:1-200um | |
处理量:0.5-5kg/hr | |
转速:~12000rpm | |
旋风分离器
| 型号:TXF10 |
接粉部为SUS304材质,内抛光,外拉丝 | |
集尘器
| 过滤面积约 4平方 |
接粉部为SUS304材质,内抛光,外拉丝 | |
风机
| 功率:5.5kw |
空气量:2m³/min | |
380v电源,频率50hz | |
供电
| 主机功率 1.5kw;加料机 0.55kw |
风机功率:5.5kw | |
环境 | 室内,无漏水漏电场所 |
整机尺寸 | 长*宽*高2000*1200*2400(不含室外放置风机) |



