
一、工作原理
真空加料机是用真空泵抽气,使吸料嘴进口处及整个系统处于一定的真空状态,粉粒料随同外界空气被吸入料嘴,形成料气流,经过吸料管到达料斗,在料斗中进行气、料分离。分离后的物料进入受料设备。送料、放料是通过气动三通阀不断地开、闭来完成的,而气动三通阀的开闭是由控制中心来控制的。
真空加料机中装有压缩空气反吹装置,每次放料时,压缩空气脉冲反吹过滤器,把吸附于过滤器表面的粉末打落下来,以保证吸料能正常运行。
对有料位控制的真空上料机,受料设备的料斗中物料通过料位控制器完成自动加料。当受料设备的料斗高于某一位置时,真空上料机停止加料;当料位低于某一位置时,真空上料机自动启动,完成对受料设备的加料。
二、技术参数

说明:以上产量为极限产量,在输送距离为5米,输送物料为面粉时测定的。输送距离越长,输送能力将下降。另外输送产量与物料特性也有很大的
三、调试安装
使用本设备前,请确认压缩空气气源为洁净干燥的,工作压力为0.4-0.6mpa
1、上料机的料斗一般固定受料设备上,或固定在手摇提升小车上,固定在手摇小车上时,料斗可上下移动,按受料设备的高度,调整好上料机料斗的位置。对受料设备(如包装机)料斗较高时,需另做支架固定真空上料机的料斗。
2、用软管把吸料嘴与料斗、料斗与真空泵连结好,并用喉箍卡紧。
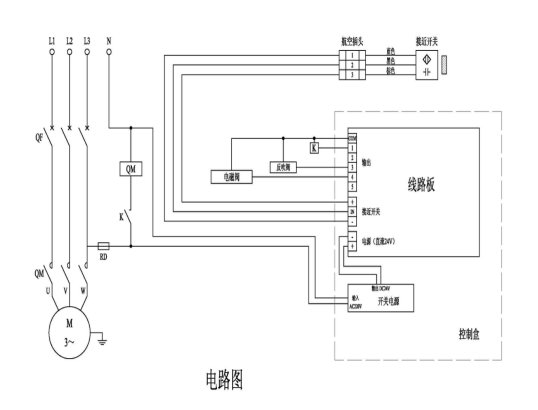
3、接好电源。电源应采用三相五线制的电缆线,因为控制电路需要“工作0”,为了安全仍需要“保护0”,”保护0“的另一个作用是消除物料输送时产生的静电对控制芯片的干扰,造成控制系统死机。因此‘保护0”必须接上。
4、用 Φ10压缩空气管插入系统进气口(过滤减压上),调整减压阀,保证系统的压力维持在0.6M pa,并按接管图将外接压缩空气气管接头与真空料斗上外接压缩空气接头连接上。
5、接通电源,打开箱门,合上三相空气开关,此时控制盒上上料时间、放料时间显示器亮。
6、调整上料时间、放料时间。通过触摸增、减按钮将上料时间设定在8-20秒,将放料时间设定在4-8秒。
7、按下开/关按钮,接通旋涡气泵。检查真空泵的转向,若排风口无风排出,则电动机为反转,关掉开/关按钮,调换电源的接线相序,直至气泵转向正确为止。
8、按下开/关按钮,启动旋涡气泵,将吸料嘴插入料箱中,随即开始送料。吸料——放料(同时压缩空气反吹过滤器)为一个工作循环。真空加料机将自动循环下去,直至受料设备(如包装机)料斗中的料加满(此时料位开关亮)为止。
9、受料设备料斗中料位低于料位开关时,气动三通阀自动换向,系统重新进入吸料-放料循环,直至料斗中的料加满。
10、物料输送过程,由于摩擦原因会产生较大的静电,为了消除静电,应考虑对设备外壳可靠接地。
四、清洗
1.打开卡箍,将真空料斗拆开取下,逐层清洗。
2.打开盖组取下过滤器组件清洗。
3.1、聚酯覆膜过滤器或者PE过滤器:取下过滤器组件,用软毛刷刷去表面附着物后,用压缩空气进行内外多次吹扫,吹扫干净后重新组装使用。经常进行吹扫维护可以延长过滤器的使用寿命,当上料机上料量明显下降时需对过滤器进行更换。
3.2、316L不锈钢过滤器或者钛金属过滤器:取下过滤器组件,将过滤器和过滤盘整体放入清洗水池,温水浸泡五分钟,用软毛刷清洗过滤器表面,清洗后用压缩空气吹扫,除去过滤器内部的水分,或者将过滤器放入超声波清洗仪中进行清洗,可反复进行2-3次,直至彻底清洗干净。之后放在通风处自然晾干,或者放入烘干箱内设置到50℃进行干燥处理。直至完全干燥后方可进行再次使用。
3. 取下翻板门密封圈和桶体的密封圈进行清洗。
4. 真空料斗各部件用清水冲洗干净。
5. 打开真空泵/罗茨风机上的二次过滤桶,将二次滤芯取出,用压缩空气将滤芯褶皱中的物料吹净。
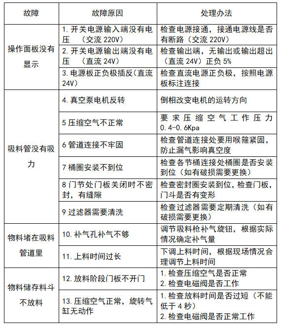
五、故障诊断及排除方法



产品保修说明
欢迎您使用常州北奇机械科技有限公司生产的产品。为了维护您的利益,请仔细阅读产品保修说明:
1.本设备自购买之日起,整机(易损件除外)享有质保壹年的服务。
2.下列情况除外:
(1)在未经本公司允许的情况下,对本公司产品擅自自行拆机
(2)非正常使用条件下所产生的故障,如人为操作不当
(3)不可抗拒灾害造成的设备损坏
3.凡是返修的本公司产品,邮寄至本公司的费用由客户承担,维修好后的回寄费用由本公司承担
4.对于维修产品的运输费用,我公司不接受“到付款”特殊情况下,请客户与我司销售经理联系,协商解决。
