会员登录|免费注册|忘记密码|管理入口 返回主站||保存桌面|手机浏览|联系方式|购物车
企业会员第1年

长沙米淇仪器设备有限公司  

行星球磨机、实验室球磨机、滚筒球磨机、手套箱、混料机、小型球磨机、纳米研磨机、颚式破碎机、真空手套箱、压片机、罐磨机、行星式球磨机、有机玻璃手套箱、亚克力手套箱、球磨罐、土壤研磨机、高能球磨机、搅拌球磨机、振动球磨机、高通量球磨机、混料机、真空手套箱、不锈钢手套箱

搜索
新闻中心
商品分类
  • 暂无分类
联系方式


请先 登录注册 后查看


站内搜索
 
荣誉资质
  • 暂未上传
友情链接
  • 暂无链接
首页 > 供应产品 > 电热恒温干燥箱
电热恒温干燥箱
单价 面议对比
询价 暂无
浏览 0
发货 湖南省长沙市望城区
品牌 米淇
型号 YXQM
范围 1-100L
应用行业 该产品供工矿企业、化验室、科研单位等作干燥、烘焙、灭菌之用
过期 长期有效
更新 2025-11-15 10:54
 
详细信息

电热恒温干燥箱

行业年度统计销售量排名**品牌、用户好评**产品

 

产品型号:                                                                                                                                                                       > >

MGZ-20、MGZ-32、MGZ-72、MGZ-II-43、MGZ-II-270

产品描述:                                                                                                                                                                     > >

该产品供工矿企业、化验室、科研单位等作干燥、烘焙、灭菌之用

特点描述:                                                                                                                                                                     > >

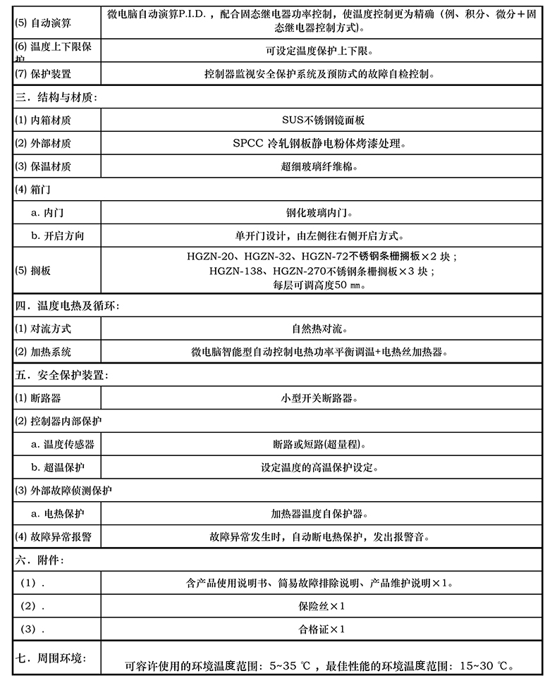
不锈钢货优质冷轧钢板,使用安全、方便,造型新颖、美观

设定温度具有保护装置,采用微电脑智能控温仪控制温度,设定

测定温度均为数字显示,控温精确、可靠

进风口开关方便、风道结构合理、工作室内温度均匀

自然对流通风式结构,温度均匀性好

箱体采用优质薄钢板制成,钢化玻璃内门

镜面不锈钢内胆

工作室材料采用优质不锈钢或优质薄钢板制成

采用微电脑智能控温仪

技术参数:                                                                                                                                                                     > >

温控范围 : 50~200

温度波动±1

温度均匀性不大于**温度的±3.5%

定时:1~9999min

电源: AC220V, 50Hz

MJZ与MJZ-II区别在于前者未带观察窗,后者带有观察窗.

型号 参数 规格 介绍

技术参数1技术参数2技术参数3技术参数4