EM科特扫描电镜操作便捷,无需特殊安装环境,高分辨率高性能,其观测的表征结果能够用于发表高质量期刊文章。
文章 Pulmonary delivery of resveratrol-β-cyclodextrin inclusion complexes for the prevention of zinc chloride smoke-induced acute lung injury 期刊 Drug Delivery
使用EM科特扫描电镜探究RES特征及沉积情况
文章
Light-triggered on-site rapid formation of antibacterial hydrogel dressings for accelerated healing of infected wounds
期刊
Biomaterials Advances

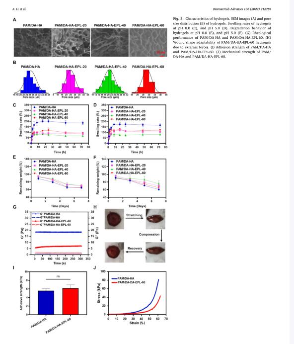
使用EM科特扫描电镜观测水凝胶样品,测量孔隙及尺寸的分布情况
CUBE系列扫描电镜 CUBE系列扫描电镜区别于传统扫描电镜的笨重机身,占地面积小结构紧凑,无需特殊安装环境。CUBE系列扫描电镜拥有1-30kV高性能电源、预对中钨灯丝、SE与BSE探测器、超大样品室、多功能样品台、高真空系统、多重扩展功能、数据控制一体等八大技术特点,满足科学研究检测需求,可应用在材料科学、自然资源、电子科学、生命科学等科研领域。 EM科特电镜致力于服务广大科研工作者,助力不同科研检测领域的用户将其科研成果更好更优异地呈现给大家。快来选择适合您科研检测的扫描电镜吧。
