外泌体被发现至今已有近40年历史,在疾病诊断、治疗和药物递送中具有非常高的应用潜力。外泌体的功能研究也是目前的研究热点,其中涉及最关键的技术就是外泌体的表征。目前研究中常用的外泌体的表征方法有如下7种,其中流式细胞术能够同时提供粒径、浓度、蛋白分型等多维度表征,进行定性和定量的分析。

但是流式细胞术怎样表征外泌体呢?
今天我们分享由西安交通大学医学部基础医学院遗传与发育研究所黄辰教授团队曹丽等博士发表的文章《基于CytoFLEX 流式细胞仪的外泌体表征方法》,帮助大家快速掌握流式细胞术直接表征外泌体的新方法。
Part.1
外泌体分离
1.1血清外泌体的分离
通过超高速离心法和试剂盒提取两种方法提取血清来源外泌体。基于超速离心法,将血清以 800 ×g离心5 min,2,000 ×g离心10 min,上清用0.22 μm 过滤器过滤。然后,将1-6 mL 血浆与等体积的冷PBS溶液混合,4℃,100,000×g离心2 h,沉淀用PBS重悬。基于试剂盒提取,将 0.5 mL 血清与0.5 mL 的DBS-2溶液混合,4℃,1,500×g 离心20 min,上清与 252 μL ExoQuick 外泌体提取试剂混合,4℃ 孵育1 h后1,500 ×g 离心30 min,沉淀以PBS重悬,分装后储存在- 80℃保存。
1.2肿瘤外泌体的分离
细胞上清肿瘤外泌体的提取主要基于超高速离心方法,如前所述将细胞上清液800 ×g 离心5 min,2,000 ×g 离心10 min以去除细胞和细胞碎片。然后,将其转移到超离管中在 4℃,100,000 ×g离心2h收集沉淀。继续用PBS缓冲液重悬,在相同条件下重复离心获得外泌体沉淀。提取的外泌体分装后储存在-80℃,避免反复冻融。
Part.2
外泌体的常规表征
2.1 纳米粒子追踪分析
将外泌体悬液稀释于1x107 / mL 和1x109 / mL 之间,使用 Flow Nano Analyzer进行外泌体的纳米粒子跟踪分析,仪器通过标准化颗粒进行校准。
2.2 透射电子显微镜 (TEM)
将3 µL外泌体溶液等分试样置于铜涂层上,并在2% 磷钨酸中负染色10 min。在白炽灯下干燥2 min后,使用透射电子显微镜进行取图。
2.3 Western blot
按照 BCA 试剂盒的说明,在96 孔板中加入20 μL 标准品和样品,然后每孔加入200 μL 工作液,37℃孵育30 min后用酶标仪测定蛋白浓度。然后,将20 μg 外泌体蛋白在5 x SDS 缓冲液中变性后,并在10% SDS-PAGE凝胶中进行分离,恒流转移到PVDF 膜上, 后用5%脱脂牛奶室温封闭1.5 h,小鼠单克隆抗体 CD63、小鼠单克隆抗体 TSG101、小鼠单克隆抗体 CD81和兔多克隆抗体CD171抗体(1:1000稀释)4 ℃过夜孵育,通过TBST充分漂洗后使用同源二抗(1:5000稀释)室温孵育 1h,漂洗后通过化学发光仪显色。
2.4 CytoFLEX 流式细胞仪的粒径分析
取外泌体溶液(5-10μL)用PBS磷酸盐平衡溶液进行梯度稀释,常进行10倍、100倍和1000倍稀释,后利用CytoFLEX流式细胞仪初步用于检测EV颗粒的数量以选择最合适的稀释浓度(平均流速小于10,000个/s)。在合适稀释倍数下,以相同颗粒数或相同体积数为终止条件进行外泌体测定。
2.5 CytoFLEX 流式细胞仪的分子表征
选定合适稀释倍数后,加入1 μg PE- CD81抗体、 APC-CD63或PE- CD171抗体后样本进行充分混匀,室温避光孵育 15 min后使用 CytoFLEX 流式细胞仪检测分子表达。
实验结果
Part.1
外泌体的常规表征
对相同来源血液样本分别采用试剂盒法和超高速离心法进行外泌体分离,并利用透射电镜、粒径检测和蛋白质印迹鉴定进行外泌体的常规表征,表征结果如图 1 所示。

图 1 血液来源外泌体的常规表征
A. 外泌体的纳米粒子追踪分析。B. 基于试剂盒法和超高速离心法在透射电子显微镜下的外泌体图像。C. Western blot检测外泌体标志蛋白CD63、CD81 和 TSG101的表达。
Part.2
流式细胞术鉴定粒径和外泌体标志物
首先,基于已知粒径大小的标准化微球实现仪器的校正,并有效圈定粒径区域(图2A)。然后,梯度稀释后的样本经流式测定,实验结果清晰的显示了样品的粒度分布,发现绝大部分颗粒尺寸小于150nm,小部分颗粒聚集在150-300nm之间,这与规定的外泌体大小相符(图 2B)。为进一步了鉴定样品的微囊泡结构,我们向样本中加入Triton X-100以破坏囊泡结构,结果表明加入Triton X-100的样本颗粒大小发生明显变化(图2C)。此外,通过向稀释后样本加入PE-CD81或APC-CD63,从而直接通过CytoFLEX 流式检测外泌体标志蛋白含量,实验结果表明样本中CD81的表征率为69.79%,CD63表征的颗粒占70.55%(图2D)。

图 2 流式细胞术鉴定粒径和外泌体表面标志蛋白
A. 标准化微球进行仪器校准。B. 外泌体样品粒径分布情况。C. 加入 Triton X-100 后粒径分布情况。D. PE-CD81或APC-CD63标记外泌体的表征率分析。
Part.3
流式细胞仪定量表征外泌体蛋白
由于外泌体缺少内参蛋白,对外泌体相关分子的定量分析一直存在争议,而CytoFLEX 流式基于相同体积或固定数量的方法将为外泌体相关蛋白的研究提供更为直接的分析方法。我们利用CytoFLEX 流式细胞仪以相同颗粒数为结束条件进行CD63、CD81和 CD171的表征情况检测,发现表征率分别为为70.12%、65.47%和 22.74%(图3)。

图 3 流式细胞仪定量表征外泌体蛋白
Part.4
流式鉴定分离方法对外泌体标记率的影响
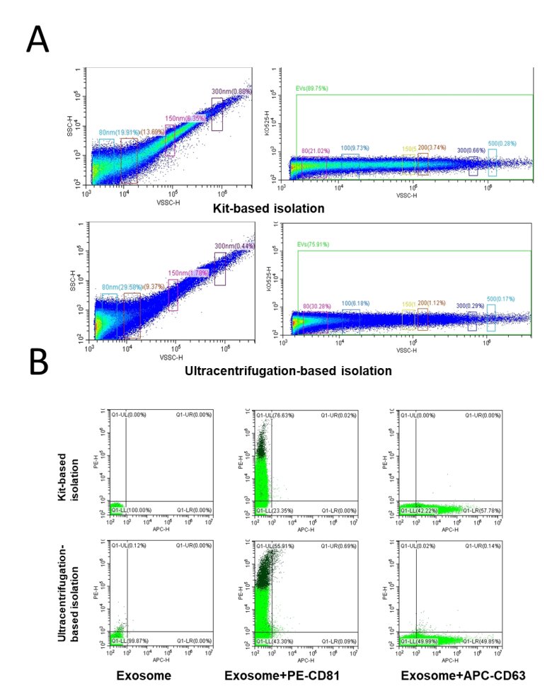
对于同一血清样本,我们分别使用超高速离心法和试剂盒法分别进行提取,后经流式检测两种方法获取的外泌体的粒径分布以及标志物表征情况。通过比较粒径大小发现,基于试剂盒法分离的血清来源外泌体的粒径明显高于基于超速离心的方法分离的外泌体粒径,同时发现基于试剂盒方法提取的外泌体聚集到的更多的大尺寸颗粒,150 nm处占比6.38%(图4A)。将所有样本与PE-CD81或APC-CD63混合孵育后,发现两种方法分离的外泌体均检测到CD81和CD63的表达,平均表征率大于50%。

图 4 流式鉴定分离方法的外泌体粒径和标志蛋白表征率
Part.5
联合标记在外泌体检测中的探究
在成功实现PE-CD81或APC-CD63单独标记检测外泌体的基础上,我们积极探索外泌体的联合标记。我们对采用不同提取方法的血清来源外泌体进行联合标记检测,结果表明试剂盒法提取的外泌体CD81+CD63 联合标记的表征率为 81.60%,而超高速离心提取的外泌体表征率为 15.39%,同时试剂盒提取样本聚集到更高粒径的颗粒(图 5)。这一研究表明CytoFLEX 流式可以用于多种分子的联合检测,而这将为外泌体相关分子的联合检测提供更多的可能。

图 5 CD81和CD63联合标记表征外泌体
总结
这篇文章选择经透射电镜、纳米颗粒追踪、Western blot方法进行常规表征后的外泌体,按照10倍、100倍和1000倍梯度稀释后依托CytoFLEX流式细胞仪进行鉴定,并研究不同分离方法、不同超离次数对外泌体特性的影响,同时进一步探究联合标记在在外泌体表征的应用可能性。
该方法可以用于分析样本的粒径大小分布情况、标志物蛋白表征情况以及外泌体相关分子的表达,这将极大丰富外泌体表征工作。并且基于CytoFLEX 流式分析仅需5-10 μL外泌体悬浮液,一系列操作也可在1-2 h内完成,这将大大节省了实验成本和提高实验速度。

● 参考文献:
[1]曹丽等. "基于CytoFLEX流式细胞仪的外泌体表征方法." 现代仪器与医疗 29.3(2023):39-46.
