会员登录
|
免费注册
|
忘记密码
|
管理入口
返回主站
|
|
保存桌面
|
手机浏览
|
联系方式
|
购物车
企业会员
第1年
北京中金研新材料科技有限公司
中金研、靶材
网站首页
供应产品
方案案例
公司新闻
知识问答
资料文档
公司视频
公司相册
公司介绍
荣誉资质
供应产品
方案案例
公司新闻
知识问答
资料文档
公司视频
公司相册
荣誉资质
搜索
新闻中心
暂无新闻
商品分类
暂无分类
联系方式
请先
登录
或
注册
后查看
站内搜索
供应产品
方案案例
公司新闻
知识问答
资料文档
公司视频
公司相册
荣誉资质
荣誉资质
暂未上传
友情链接
暂无链接
首页
>
供应产品
>
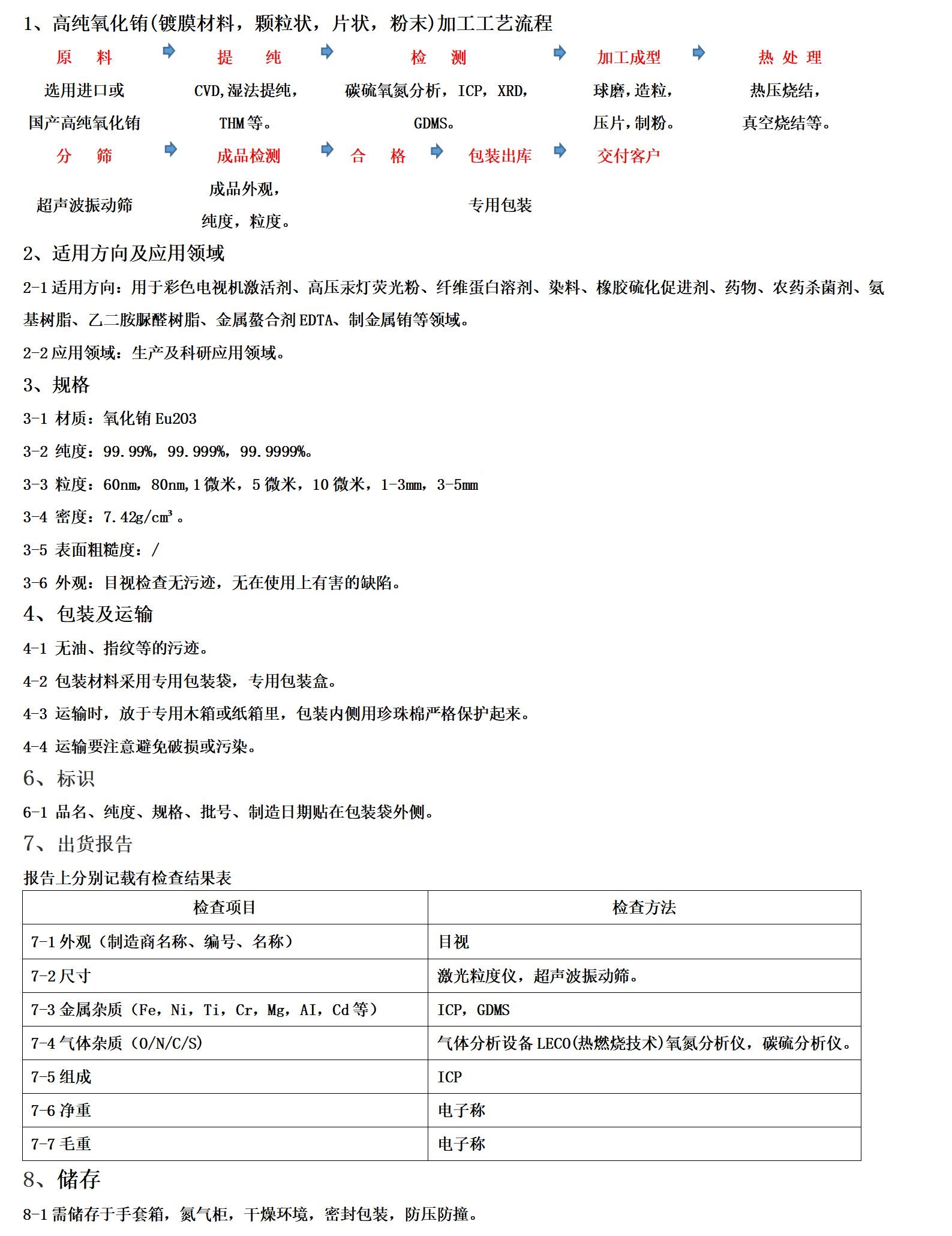
中金研 高纯氧化铕粉末 Eu2O3粉末 可定制 电话咨询详情
中金研 高纯氧化铕粉末 Eu2O3粉末 可定制 电话咨询详情
单价
¥
500.00
/ 包
对比
询价
暂无
浏览
201
发货
北京市
品牌
中金研
密度
7.42g/cm³
熔点
2350°C
外观
粉状
过期
长期有效
更新
2025-06-04 11:27
详细信息
©2025 北京中金研新材料科技有限公司 版权所有 技术支持:
飞矿网
访问量:0