便携式阵列涡流检测仪







便携式阵列涡流检测仪
参数名称 | 参数值 |
---|---|
品牌 | 翔云泰特 |
连续工作时间 | 可连续工作6小时以上 |
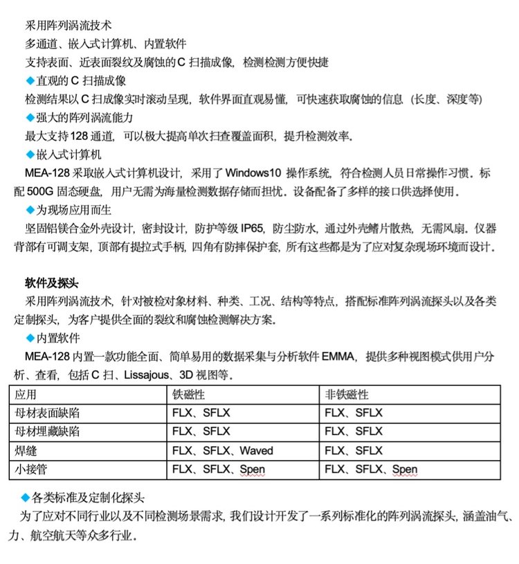
扫描 | 直观的C扫描成像 |
阵列涡流 | 最大支持128通道,可以极大提高单次扫查覆盖面积,提升检测效率。 |
计算机 | MEA-128采取嵌入式计算机设计 |
操作系统 | Windows10 |
固态硬盘 | 500G |
设备接口 | 配备多样接口供选择使用 |
外观 | 坚固铝镁合金外壳设计 |
是否密封 | 密封设计 |
防护 | 防护等级IP65,防尘防水 |
散热 | 通过外壳鳍片散热,无需风扇 |
支架调节 | 仪器背部有可调支架,顶部有提拉式手柄,四角有防摔保护套 |
详细操作指南和维护说明
简明操作步骤和注意事项
滤网更换和清洁指南
手机应用连接和功能说明
北京市海淀区用友产业园-7号楼3层
段经理 (先生)
周一至周五: 9:00 - 18:00