|
|||||||||||||||||||||||
详细说明
是否支持加工定制:
是
是否进口:
否
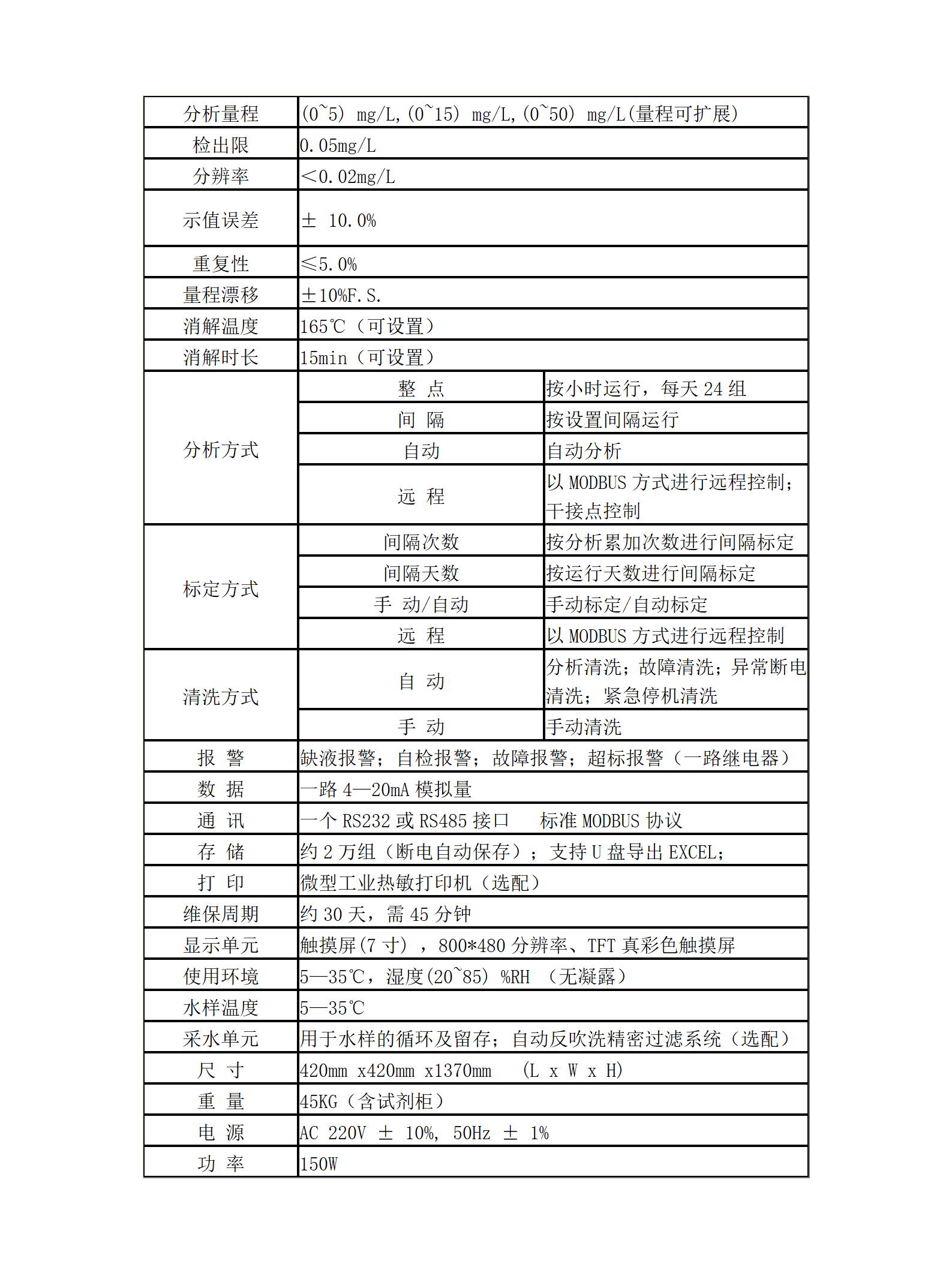
采样流量范围:
间隔、整点、触发各模式均可调
测定时间:
消解时间5—60分钟可设置
测量范围:
0—500mg/LN
测量精度:
±10或±5mg/L(二者中取较大值)%
测量重复性:
5%
尺寸:
1500*550*450mmcm
电源:
220V
分辨率:
0.1mm
分析时间:
Z小的测量周期20分钟
工作电压:
AC230±10%V
检出范围:
1mg/L
结构型式:
上门安装
适用介质:
水样
适用样品:
污水
显示方式:
触摸屏(7寸),800*480分辨率
工作环境:
建议温度15—25℃
校准周期:
自动校准1-99天可调
数据存储:
>1年数据存储
输出接口:
1路RS232;1路4—20mA
维护周期:
>1个月,每次约1小时
自检保护:
异常或断电数据不丢失、异常复位或断电来电后,自动排除残留液并恢复工作
品牌:
瑞明仪器







点赞 0举报收藏 0





