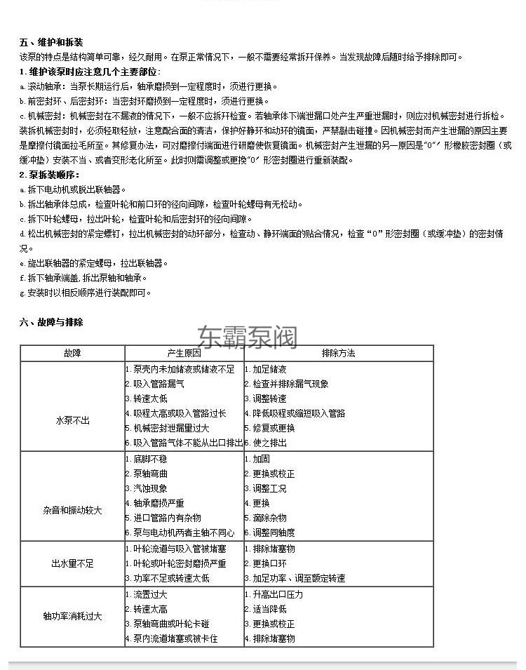
|
|||||||||||||||||||||
详细说明
类型:
污水泵
转速:
2900r/min
叶轮结构:
闭式
颜色:
蓝色
重量:
80
效率:
50%
厂商:
顺泉泵阀
加工定制:
是
电机:
普通/防爆
适用范围:
市政建筑、城市污水处理
是否支持定制:
支持
叶轮吸入方式:
多吸
材质:
铸铁
输送介质:
清水
功能:
灌溉













点赞 0举报收藏 0




