|
|||||||||||||||||||||||
详细说明
是否支持加工定制:
是
是否进口:
否
测量范围:
0.57m3/hN
工作温度:
140℃
工作压力:
1.6MPa
口径:
DN8~DN2000
类型:
电磁流量计
适用介质:
电导率大于5μS/cm导电液体
型号:
LDG-SUP-C
加工定制:
是
产品名称:
高端款电磁流量计
防护等级:
一体式IP67 分离式安装IP67、IP68(水下5米以内)限于氯丁橡胶
测量精度:
0.5级,0.3级
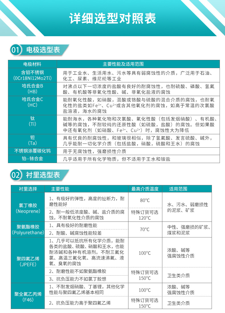
电极材料:
316L、HC、HB、Ti、Ta、Pt、碳化钨等
衬里材料:
PFA/F46、PTFE、氯丁橡胶
供电方式:
24VDC、220VAC
通讯输出:
RS485、HART
品牌:
Supmea



















点赞 0举报收藏 0




