|
|||||||||||||||||||||||
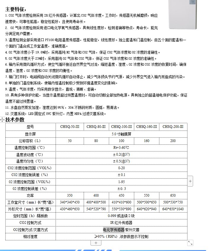
详细说明
品牌:
川宏仪器
功率:
400W
净重:
50KG
尺寸:
400*400*500
温度范围:
Rt+3-60℃
加工定制:
是
温度均匀度:
±0.5
温度波动度:
±0.5
显示屏:
5.0寸触摸屏
公称容积(L):
80
C02浓度控制范围(VOL%):
0-20
C02浓度控制误差(%):
±0.1
02浓度控制范围(VOL%):
1-95
定时范围(h):
0-999
CO2控制方式:
IR红外传感器
O2控制方式:
电化学传感器








点赞 0举报收藏 0





