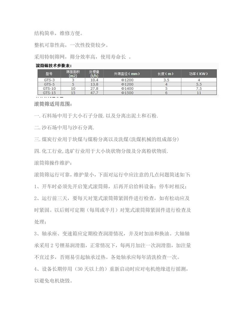
|
|||||||||||||||||||||||
详细说明
品牌:
华通隧机
是否支持加工定制:
是
功率:
1.1KwW
筛孔尺寸:
10-100mm
筛网目数:
3-600目
物料运动轨迹:
圆形
加工定制:
是
是否出口:
是
批号:
146
筛面层数:
1-3段
最大入料粒度:
200mm
筛网:
冲孔、编织、篦条
应用领域:
氧化铝厂、电厂、焦化厂、煤化工、矿山、冶金、建材、化工
处理能力:
100t/h
用途:
建筑、选矿、石料场,石块和土块或石子的筛分和分选
材质:
Q235/304
型号:
JGTS-0815、JGTS-1020、JGTS-1230












点赞 0举报收藏 0





