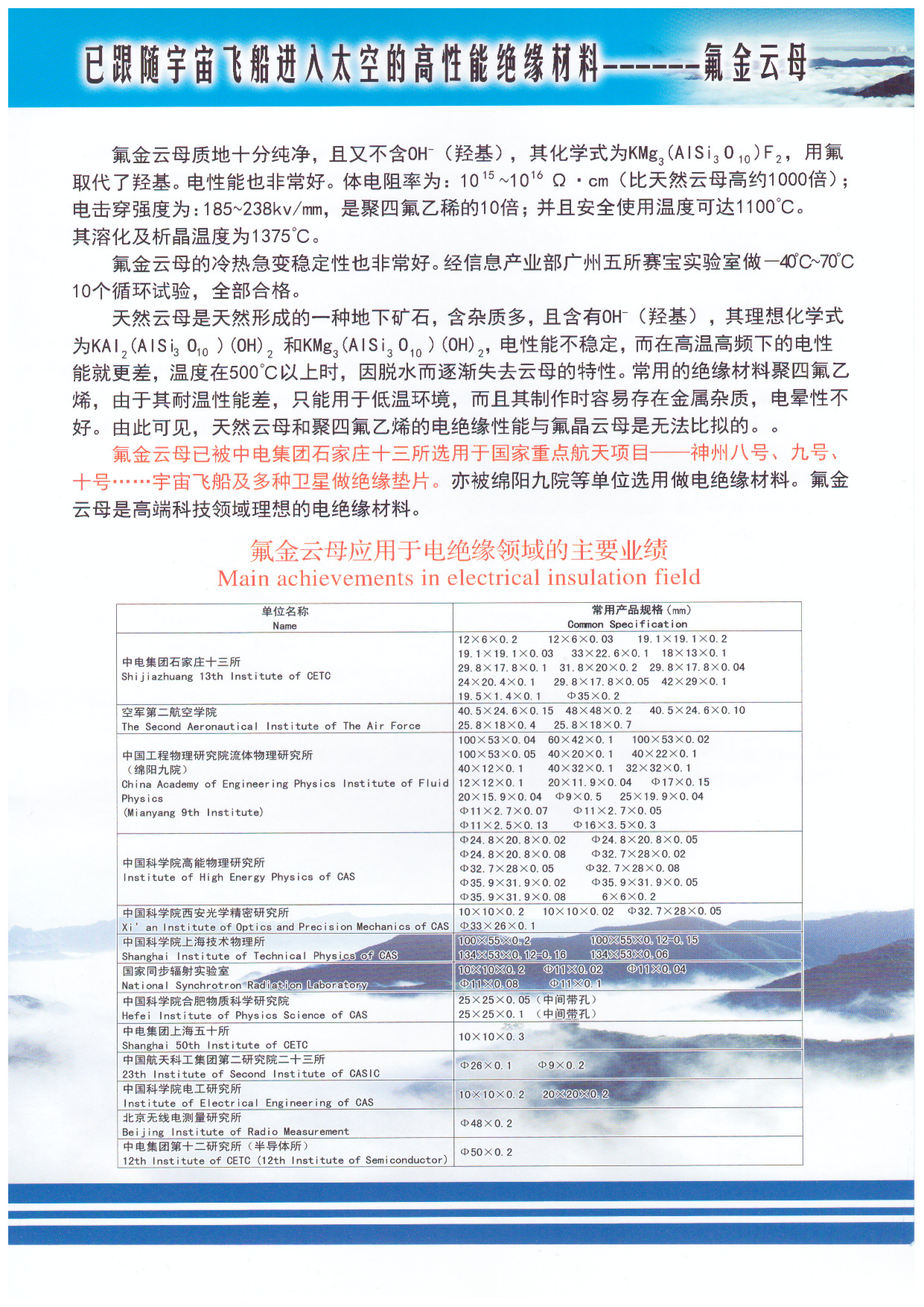
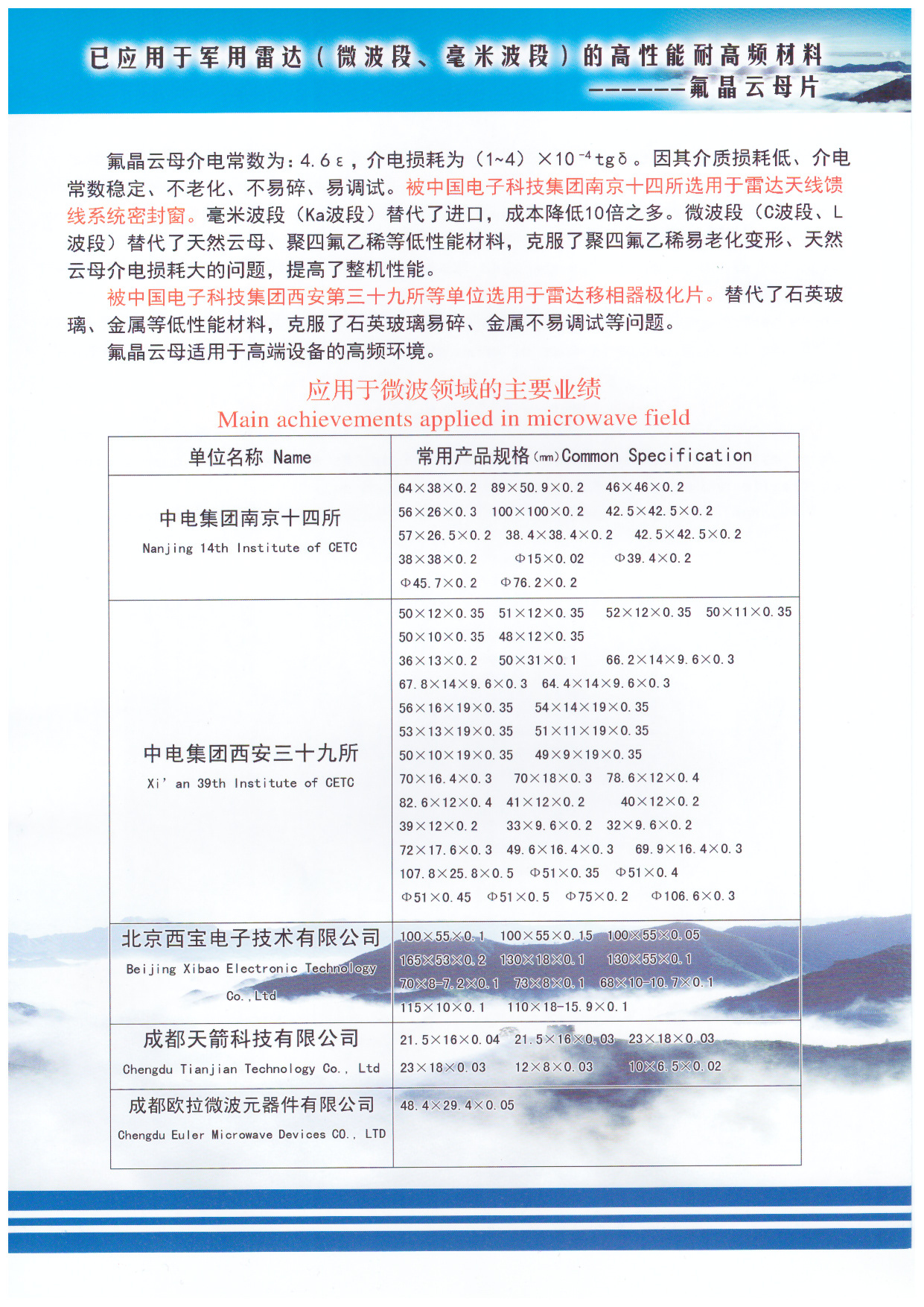
|
|||||||||||||||||||||||
详细说明
分子式:
KMg3(AlSi3O10)F2
是否进口:
否
用途范围:
纳米材料 仪表窗口 层状衬底
规格:
可定制
颜色:
透明
物流方式:
物流
是否定制:
是
尺寸:
可定制
合作地区:
全国
包装:
纸箱
加工定制:
可定制
优势:
源头厂家合作
计量单位:
片
发货速度:
快
是否提供样品:
可提供
是否现货:
是
品牌:
长春泰元


















点赞 0举报收藏 0





